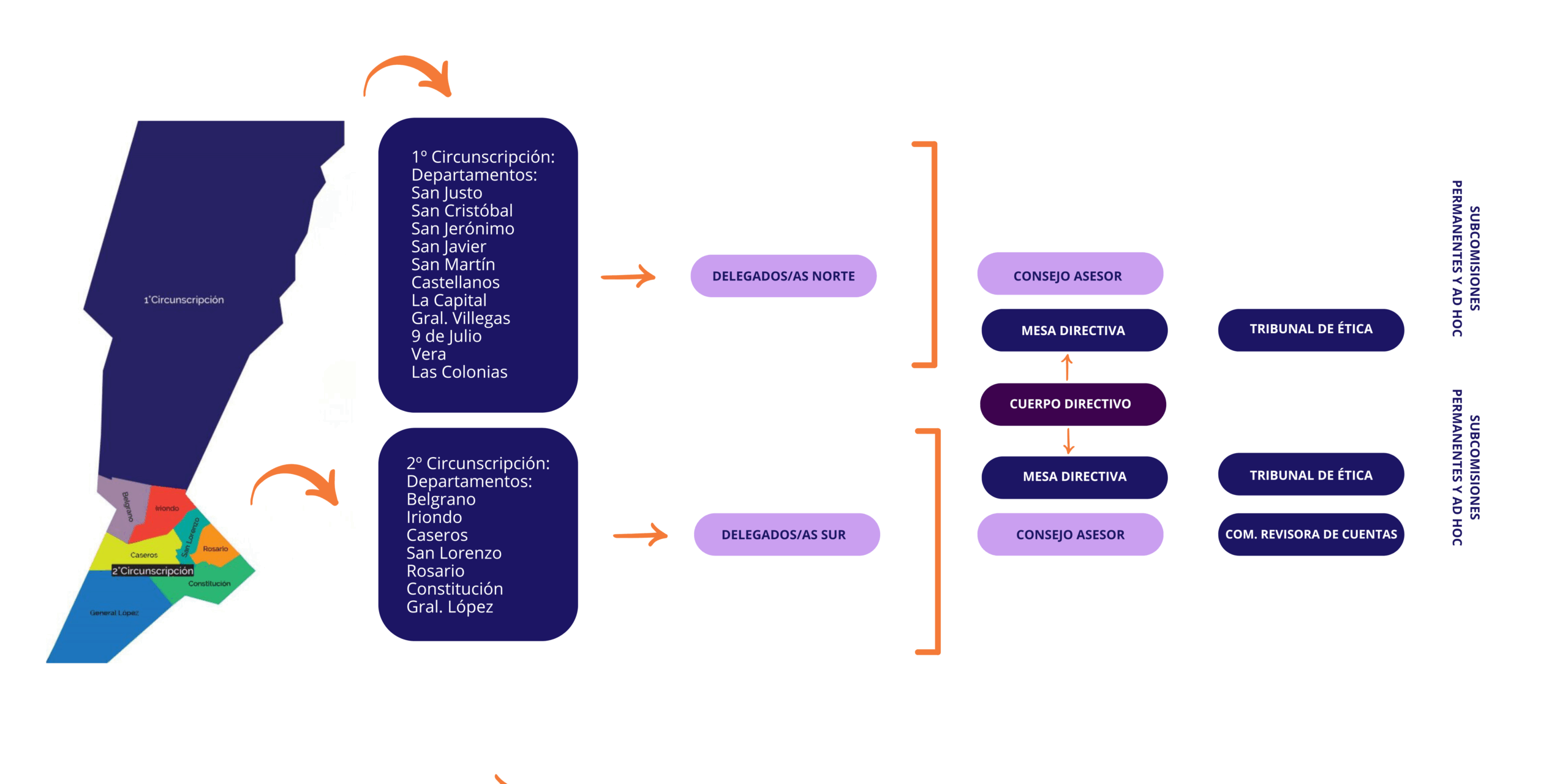
Mesa Directiva
Período 2024 – 2027
Consejo Asesor
Período 2024 – 2027

Presidente
Luis Ángel Vidoret (Mat. 444)
Vice Presidenta
Natalia Laura Doctorovich (Mat. 949)
Secretario
Héctor Eugenio Camiletti (Mat. 498)
Tesorero
Miguel Ángel Pagni (Mat. 215)
Vocal Titular
Viviana Irma Infanti (Mat. 1155)
Vocales Suplentes
Emiliano Germán Di Marco (Mat. 1366)
Lucía Inés Correa (Mat. 1764)
Fernando Javier Apa (Mat. 1647)
Delegados/as Asistentes
Depto. Belgrano
Néstor Javier Aquino (Mat. 837)
Depto. San Lorenzo
Graciela Susana Cappelletti (Mat. 1028)
Delegados/ as Titulares:
Taccari Fernando Claudio
Raffo Echegaray Luis Ricardo
Albornoz Marina Rosmarie
Aquino Néstor Javier
Delegados/ as Suplentes:
Fioretti José Luis
Escilart María Alejandra
Delegados/as Titulares:
Apa Fernando Javier
Augusto Juan Ignacio
Cianchetta Bruno
Elias Farhat Agustín
Fiornovelli Dardo Tildo
Vidoret Luis Ángel
Delegados/as Suplentes:
Carta Díaz Gerardo Martín
Cortese María Carla
Risso Rubén Omar
Delegados/as Titulares:
Pagni Miguel Ángel
Correa Lucía Inés
Gobbi Damián Leandro
Morlacco María Belén
Uriarte Miguel Ángel
Delegados/as Suplentes:
Sánchez Rodrigo Emmanuel
Roche Daiana Guadalupe
Cortasa Miguel Ángel
Delegados/as Titulares:
Díaz Neto Sergio Horacio
Doctorovich Natalia Laura
Belligotti Victoria María
Carusillo Inés Andrea
Martínez Ileana Beatriz
Barbieri María De Los Ángeles
Ferrero Regis Maria Eugenia
Delegados/as Suplentes:
Farías Gabriela
Ledesma Magalí Lucila
Moyano María Fernanda
Tomé Horacio Roberto
Delegados/as Titulares:
Vignolo Betina
Príncipe Raúl Víctor
Di Marco Emiliano Germán
Feccia Diego Rubén
Guiñazú Andrea Fabiana
Delegados/as Suplentes:
Coiutti Leila Soledad
Echaniz Nicolas Daniel
Pierantoni Marinés Anamá
Delegados/as Titulares:
Bakst Duilio Gustavo
Bittel Leandro Adolfo
Infanti Viviana Irma
Favot Natalia Ayelen
Musulin Ana Valentina
Ravaglia Ricardo Daniel
Camiletti Héctor Eugenio
Delegados/as Suplentes:
Dieguez Carolina
Ruiz Vanesa
Di Franco Eduardo Luis
Victoriano Julieta
Delegados/as Titulares:
Maza Fernando
Morao Gustavo Adolfo
Cappelletti Graciela Susana
Morales Danisa Alejandra
Pérez Rubén Eduardo
Rovetta Lucas
Delegados/as Suplentes:
Peirone Luciana Valeria
Hernández Melisa Luciana
Sánchez Hernán Rodolfo
Tribunal de Ética
Período 2024 – 2027
Comisión Revisora de Cuentas
Período 2024 – 2027
Titulares
María Victoria Belligotti (Mat. 910)
Sergio Horacio Díaz Neto (Mat. 738)
Andrea Fabiana Guiñazú (Mat. 1078)
Suplentes
Ricardo Daniel Ravaglia (Mat. 959)
Damián Leandro Gobbi (Mat. 1738)
Ana Valentina Musulin (Mat. 1302)
Titulares
Dardo Tildo Fiornovelli (Mat. 727)
Gabriela Farías (Mat. 1309)
Danisa Alejandra Morales (Mat. 1798)
Suplentes
Bruno Cianchetta (Mat. 1989)
Rubén Eduardo Pérez (Mat. 1429)
